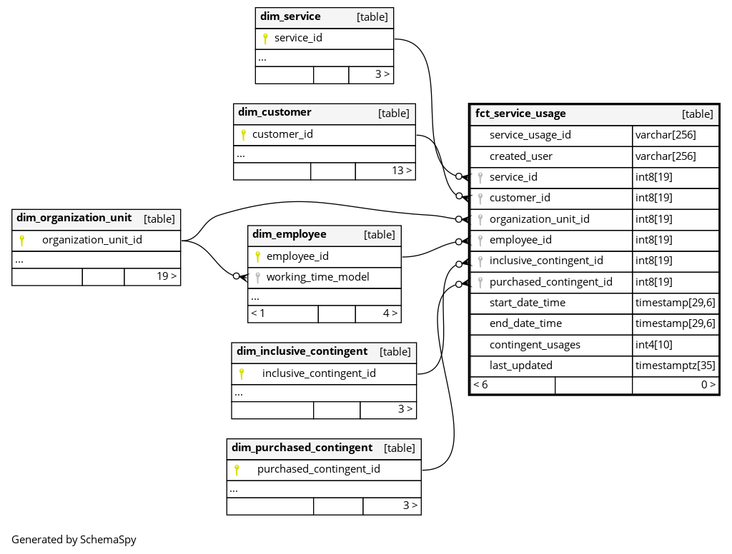
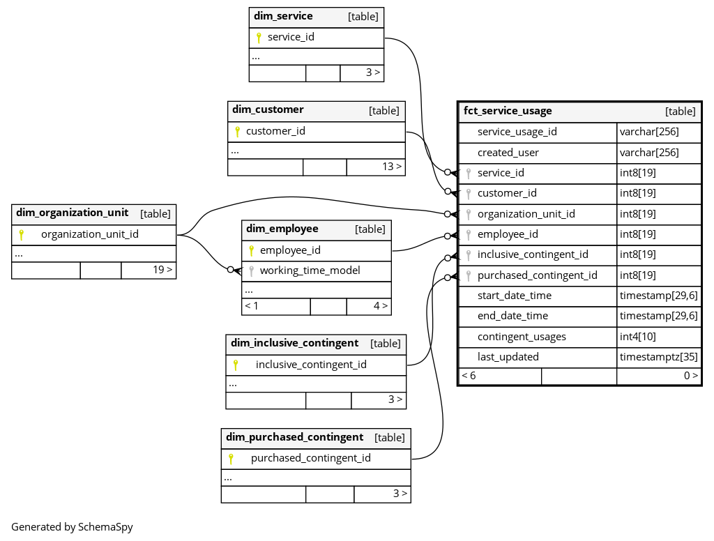
Columns
| Column | Type | Size | Nulls | Auto | Default | Children | Parents | Comments | |||
|---|---|---|---|---|---|---|---|---|---|---|---|
| service_usage_id | varchar | 256 | √ | null |
|
|
Primary key for service usage |
||||
| created_user | varchar | 256 | √ | null |
|
|
The name of the user account who created the service usage record. |
||||
| service_id | int8 | 19 | √ | null |
|
|
The service that was used. |
||||
| customer_id | int8 | 19 | √ | null |
|
|
The customer who used the service. Can be null if customer data was anonymized or data was imported from another system. |
||||
| organization_unit_id | int8 | 19 | √ | null |
|
|
The studio (organization_unit) where the service was used. Can be null if data was imported from another system. |
||||
| employee_id | int8 | 19 | √ | null |
|
|
The employee who handled the service usage. Can be null if service usage was created by the system (self-service/api). |
||||
| inclusive_contingent_id | int8 | 19 | √ | null |
|
|
The inclusive contingent used for the service. Can be null if the service was used without an inclusive contingent. |
||||
| purchased_contingent_id | int8 | 19 | √ | null |
|
|
The purchased contingent used for the service. Can be null if the service was used without a purchased contingent. |
||||
| start_date_time | timestamp | 29,6 | √ | null |
|
|
The local timestamp when the service usage started. |
||||
| end_date_time | timestamp | 29,6 | √ | null |
|
|
The local timestamp when the service usage ended. |
||||
| contingent_usages | int4 | 10 | √ | null |
|
|
The number of how much of a contingent was used for this service. E.g., 1 for a single drink or 30 for 30 minutes usage of tanning bed. |
||||
| last_updated | timestamptz | 35 | √ | null |
|
|
System column. UTC Timestamp at which entry was calculated (lags shortly behind source system). |



