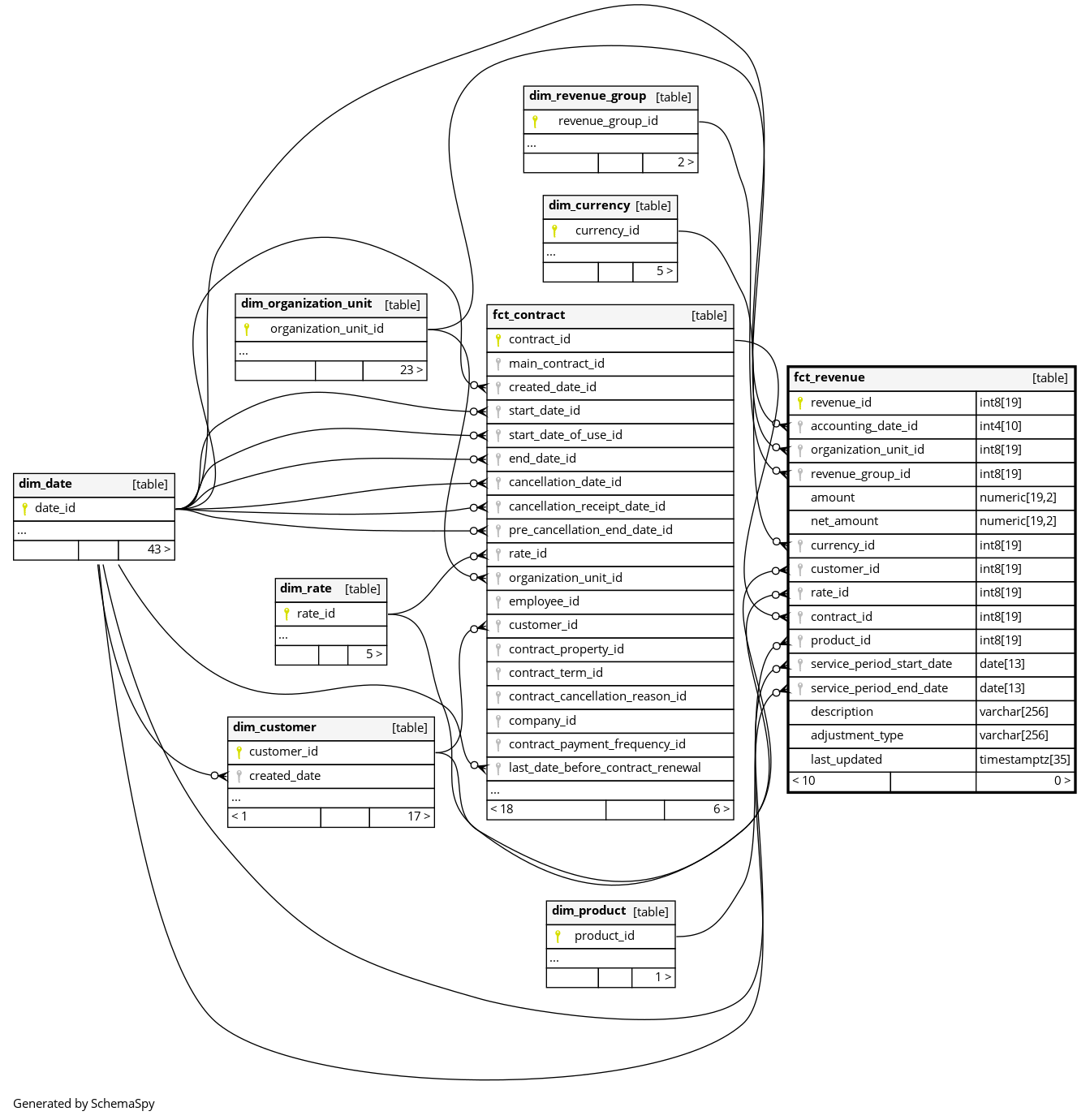
Columns
| Column | Type | Size | Nulls | Auto | Default | Children | Parents | Comments | |||
|---|---|---|---|---|---|---|---|---|---|---|---|
| revenue_id | int8 | 19 | null |
|
|
The primary key of this table. System column calculated by the source System. |
|||||
| accounting_date_id | int4 | 10 | null |
|
|
The date at which income was generated. |
|||||
| organization_unit_id | int8 | 19 | null |
|
|
The gym (organization_unit) for which income was generated. |
|||||
| revenue_group_id | int8 | 19 | null |
|
|
Human readable naming for accounting_transaction and credit_account_type |
|||||
| amount | numeric | 19,2 | null |
|
|
The gross value in specified currency. |
|||||
| net_amount | numeric | 19,2 | null |
|
|
The value with deducted taxes in specified currency. |
|||||
| currency_id | int8 | 19 | null |
|
|
The system of money in which income was generated. |
|||||
| customer_id | int8 | 19 | √ | null |
|
|
The person related to the income (eg the buyer of a product). Null if this revenue entry is not related to any specific person. |
||||
| rate_id | int8 | 19 | √ | null |
|
|
The tariff of the contract generating an income. Null if this revenue entry is not about a specific contract (eg a product was sold). |
||||
| contract_id | int8 | 19 | √ | null |
|
|
The contract generating an income. Null if this revenue entry is not about a specific contract (eg a product was sold). |
||||
| product_id | int8 | 19 | √ | null |
|
|
The product which was sold. Null if this revenue entry is not about the sale of a product (eg a contract generated income). |
||||
| service_period_start_date | date | 13 | √ | null |
|
|
The start date of the service period associated with this revenue entry, such as the beginning of a billing cycle (eg. start of month) for a customers main contract. Or null if not associated with a service period (eg. sale of a product). |
||||
| service_period_end_date | date | 13 | √ | null |
|
|
The end date of the service period associated with this revenue entry, such as the end of a billing cycle (eg. end of month) for a customers main contract. Or null if not associated with a service period (eg. sale of a product). |
||||
| description | varchar | 256 | √ | null |
|
|
Description of revenue |
||||
| adjustment_type | varchar | 256 | √ | null |
|
|
Adjustment type that changes value of price:
|
||||
| last_updated | timestamptz | 35 | √ | null |
|
|
System column. UTC Timestamp at which entry was calculated (lags behind source system). |



