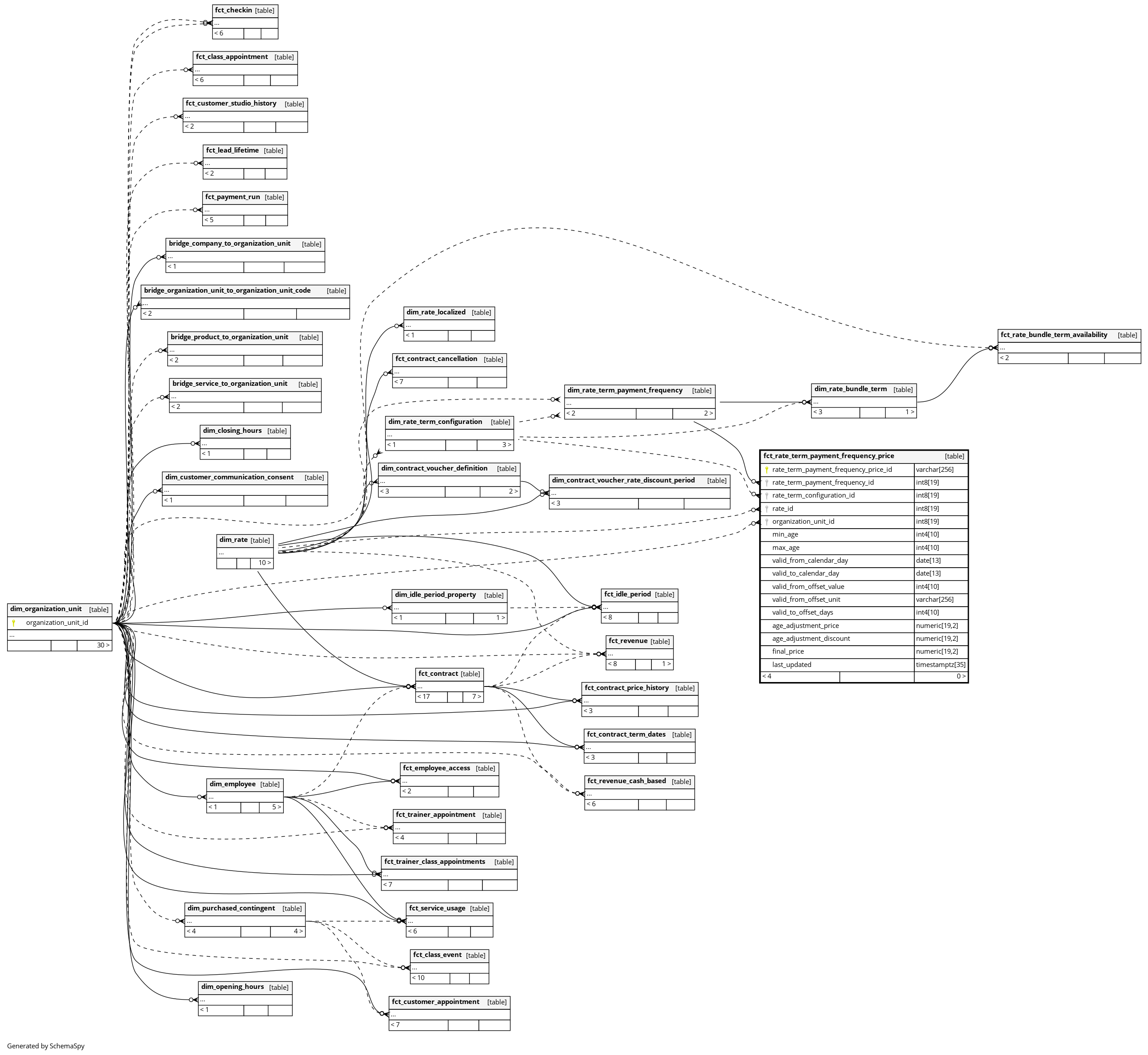
Columns
| Column | Type | Size | Nulls | Auto | Default | Children | Parents | Comments | |||
|---|---|---|---|---|---|---|---|---|---|---|---|
| rate_term_payment_frequency_price_id | varchar | 256 | null |
|
|
The primary key of this table. Surrogate key built from the rate term payment frequency dimensions. |
|||||
| rate_term_payment_frequency_id | int8 | 19 | √ | null |
|
|
The payment frequency configuration the price belongs to. |
||||
| rate_term_configuration_id | int8 | 19 | √ | null |
|
|
The rate term configuration that owns the payment frequency. |
||||
| rate_id | int8 | 19 | √ | null |
|
|
The rate (tariff) for which this price applies. |
||||
| organization_unit_id | int8 | 19 | √ | null |
|
|
The organization unit (gym) where the price applies. Null means the default price across all gyms. |
||||
| min_age | int4 | 10 | √ | null |
|
|
Minimum age (in years) for the price band. Defaults to 0 when no age band is configured. |
||||
| max_age | int4 | 10 | √ | null |
|
|
Maximum age (in years) for the price band. Defaults to 199 when no age band is configured. |
||||
| valid_from_calendar_day | date | 13 | √ | null |
|
|
Start date of the month-day pricing window. Stored on the year 2000 calendar to represent month/day; null when not month-day based. |
||||
| valid_to_calendar_day | date | 13 | √ | null |
|
|
End date of the month-day pricing window. Stored on the year 2000/2001 calendar for wraparound; null when not month-day based. |
||||
| valid_from_offset_value | int4 | 10 | √ | null |
|
|
Number of time units after the contract start when a term-based price begins. |
||||
| valid_from_offset_unit | varchar | 256 | √ | null |
|
|
Time unit used for the term-based offset value. |
||||
| valid_to_offset_days | int4 | 10 | √ | null |
|
|
Last day (inclusive) when the term-based price applies, counted in days from contract start. Null means no end date. |
||||
| age_adjustment_price | numeric | 19,2 | √ | null |
|
|
Absolute price set for the age band when the adjustment type is ABSOLUTE. |
||||
| age_adjustment_discount | numeric | 19,2 | √ | null |
|
|
Percentage discount for the age band when the adjustment type is PERCENTAGE, defaulting to 0 when none applies. |
||||
| final_price | numeric | 19,2 | √ | null |
|
|
The computed price after organization unit and age adjustments. |
||||
| last_updated | timestamptz | 35 | √ | null |
|
|
System column. UTC Timestamp at which entry was calculated (lags shortly behind source system). |



