Columns
| Column | Type | Size | Nulls | Auto | Default | Children | Parents | Comments | |||
|---|---|---|---|---|---|---|---|---|---|---|---|
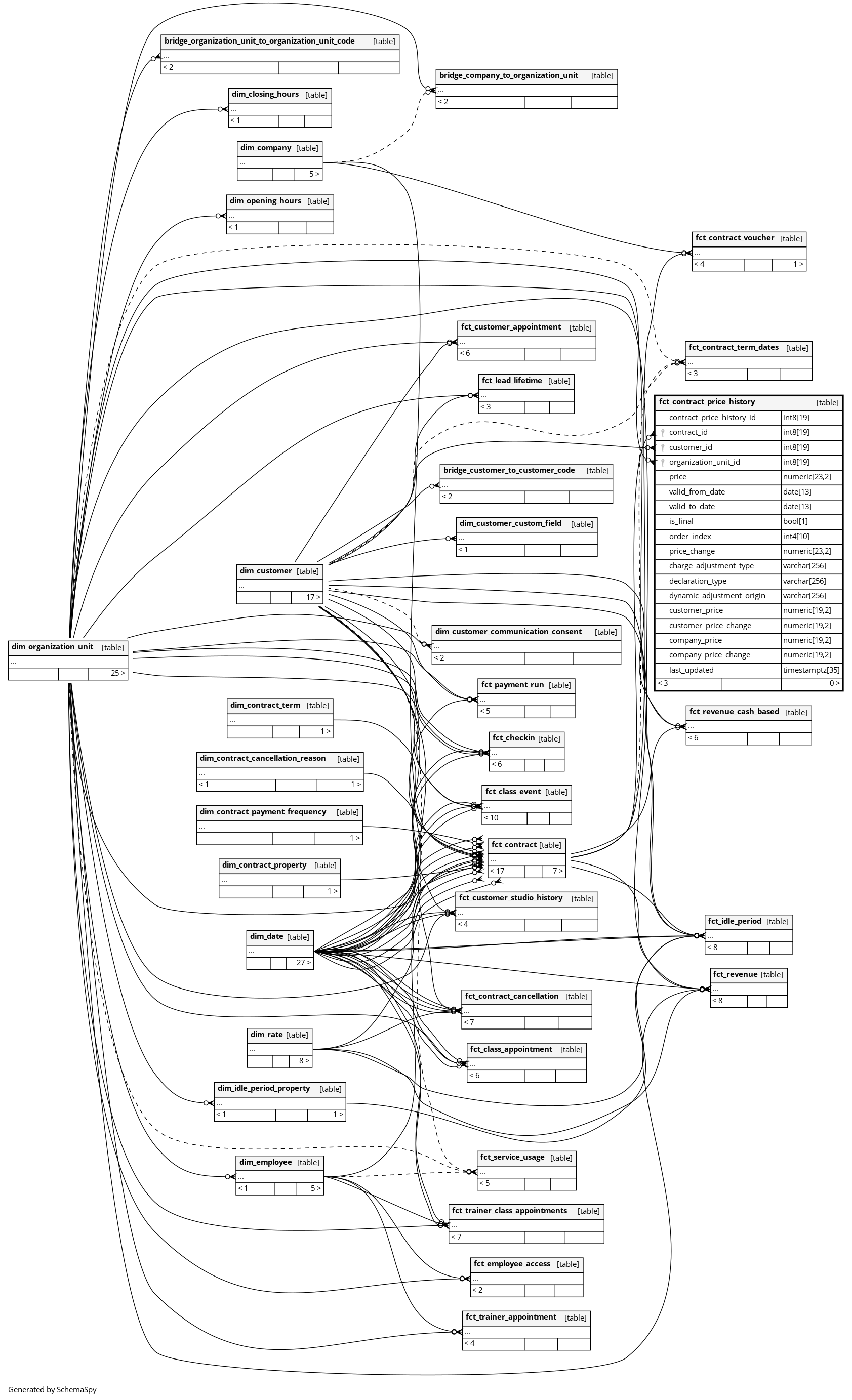
| contract_price_history_id | int8 | 19 | √ | null |
|
|
The primary key of this table. System column calculated by the source System. |
||||
| contract_id | int8 | 19 | √ | null |
|
|
The contract the price change is about. |
||||
| customer_id | int8 | 19 | √ | null |
|
|
The customer the contract and price change belong to. |
||||
| organization_unit_id | int8 | 19 | √ | null |
|
|
The studio the customer and price change belong to. |
||||
| price | numeric | 23,2 | √ | null |
|
|
The absolute new price charged for the contract (in frequency of the related dim_contract_payment_frequency). This price combine values paid by customer and optional part covered by company. |
||||
| valid_from_date | date | 13 | √ | null |
|
|
The date from when the |
||||
| valid_to_date | date | 13 | √ | null |
|
|
The date until which the |
||||
| is_final | bool | 1 | √ | null |
|
|
Whether the price is the final price of the day, the customer will be charged for. Only relevant if there are multiple price changes on the same day. |
||||
| order_index | int4 | 10 | √ | null |
|
|
The order at which price changes are applied, starting from 0. If there are multiple price changes per day, the order of application can be determined by this column. |
||||
| price_change | numeric | 23,2 | √ | null |
|
|
The percentage or absolute change of the previous price compared to this one. Or NULL if the price was statically set to a new value. Depending on |
||||
| charge_adjustment_type | varchar | 256 | √ | null |
|
|
The way how a new price is calculated using the defined price change. One of:
|
||||
| declaration_type | varchar | 256 | √ | null |
|
|
Using what rules a price change was declared. One of:
|
||||
| dynamic_adjustment_origin | varchar | 256 | √ | null |
|
|
The origin of the dynamic adjustment that caused the price change. One of:
|
||||
| customer_price | numeric | 19,2 | √ | null |
|
|
The part of the price that customer will be charged for (in frequency of the related dim_contract_payment_frequency). There could be another part of the price, that would be paid by company that client is part of. |
||||
| customer_price_change | numeric | 19,2 | √ | null |
|
|
The percentage or absolute change of the previous customer_price compared to this one. Or NULL if the price was statically set to a new value) |
||||
| company_price | numeric | 19,2 | √ | null |
|
|
The part of the price that company connected to customer will be charged for (in frequency of the related dim_contract_payment_frequency). There could be another part of the price, that would be paid by the customer |
||||
| company_price_change | numeric | 19,2 | √ | null |
|
|
The percentage or absolute change of the previous company_price compared to this one. Or NULL if the price was statically set to a new value) |
||||
| last_updated | timestamptz | 35 | √ | null |
|
|
System column. UTC Timestamp at which entry was calculated (lags shortly behind source system). |



