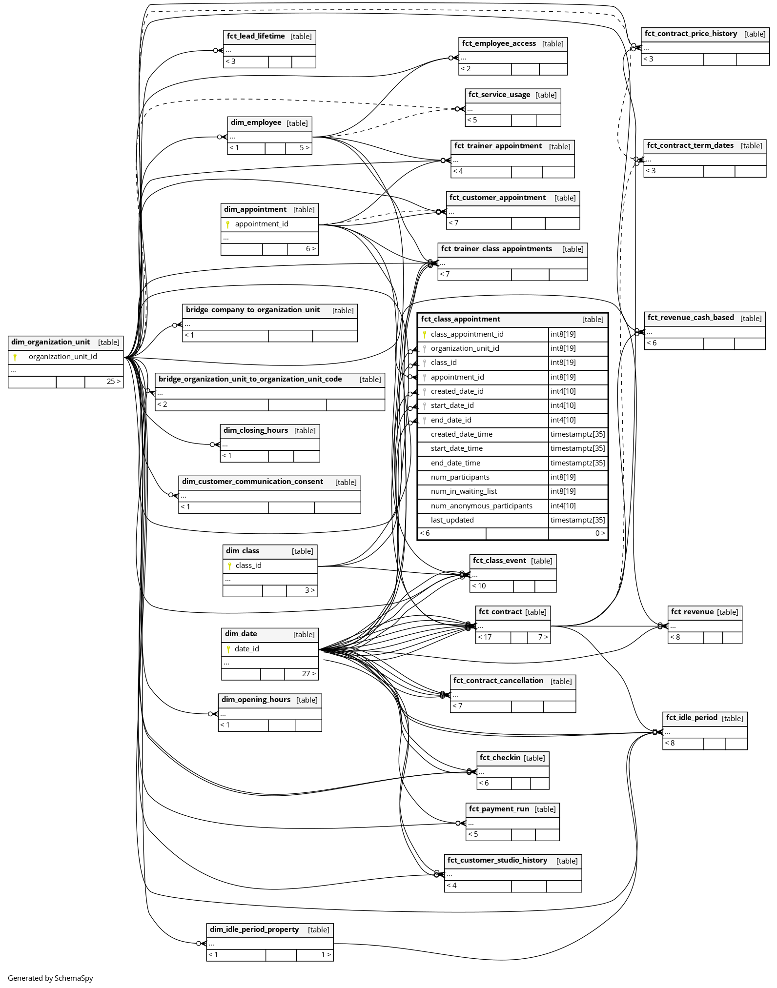
Columns
| Column | Type | Size | Nulls | Auto | Default | Children | Parents | Comments | |||
|---|---|---|---|---|---|---|---|---|---|---|---|
| class_appointment_id | int8 | 19 | null |
|
|
Primary key for class appointment |
|||||
| organization_unit_id | int8 | 19 | √ | null |
|
|
Foreign key to organization unit |
||||
| class_id | int8 | 19 | √ | null |
|
|
Foreign key to class |
||||
| appointment_id | int8 | 19 | √ | null |
|
|
Foreign key to appointment |
||||
| created_date_id | int4 | 10 | √ | null |
|
|
Foreign key to date dimension - date when the class appointment was created (YYYYMMDD format) |
||||
| start_date_id | int4 | 10 | √ | null |
|
|
Foreign key to date dimension - date when the class appointment starts (YYYYMMDD format) |
||||
| end_date_id | int4 | 10 | √ | null |
|
|
Foreign key to date dimension - date when the class appointment ends (YYYYMMDD format) |
||||
| created_date_time | timestamptz | 35 | √ | null |
|
|
DateTime when the class appointment was created |
||||
| start_date_time | timestamptz | 35 | √ | null |
|
|
DateTime when the class appointment starts |
||||
| end_date_time | timestamptz | 35 | √ | null |
|
|
DateTime when the class appointment ends |
||||
| num_participants | int8 | 19 | √ | null |
|
|
Number of participants booked for the class appointment |
||||
| num_in_waiting_list | int8 | 19 | √ | null |
|
|
Number of participants in the waiting list for the class appointment |
||||
| num_anonymous_participants | int4 | 10 | √ | null |
|
|
Number of anonymous participants booked for the class appointment |
||||
| last_updated | timestamptz | 35 | √ | null |
|
|
System column. UTC Timestamp at which entry was calculated (lags shortly behind source system). |



