Columns
| Column | Type | Size | Nulls | Auto | Default | Children | Parents | Comments | |||
|---|---|---|---|---|---|---|---|---|---|---|---|
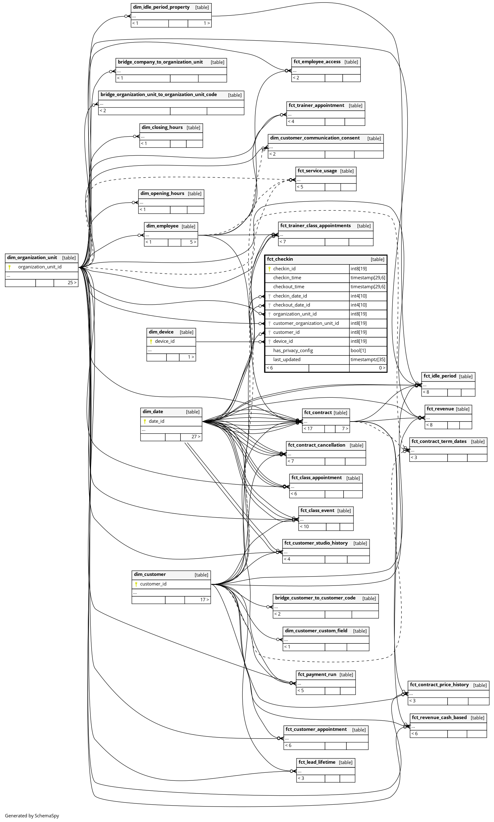
| checkin_id | int8 | 19 | null |
|
|
The primary key of this table. System column calculated by the source System. |
|||||
| checkin_time | timestamp | 29,6 | √ | null |
|
|
The local timestamp at which the checkin happened. |
||||
| checkout_time | timestamp | 29,6 | √ | null |
|
|
The local timestamp at which the customer left the gym again (if he left). |
||||
| checkin_date_id | int4 | 10 | √ | null |
|
|
The date at which the checkin happened |
||||
| checkout_date_id | int4 | 10 | √ | null |
|
|
The date at which the checkout happened (if it happened). |
||||
| organization_unit_id | int8 | 19 | √ | null |
|
|
The gym (organization_unit) which the customer visited. |
||||
| customer_organization_unit_id | int8 | 19 | √ | null |
|
|
The gym (organization_unit) the customer originally signed up to (their home gym). Can be used to identify cross-club visits: when this differs from organization_unit_id, the check-in is a cross-club visit. |
||||
| customer_id | int8 | 19 | √ | null |
|
|
The person who visited. Set to NULL when privacy masking applies. Also NULL when customer data was removed due to data retention. |
||||
| device_id | int8 | 19 | √ | null |
|
|
The machine registering the checkin. Null if person was directly checked-in through Website (without a device). |
||||
| has_privacy_config | bool | 1 | √ | null |
|
|
Indicates whether privacy configuration applies to this record. When TRUE, customer_id is masked to NULL. customer_organization_unit_id is not masked by this flag, but may still be NULL if customer data was removed due to data retention. |
||||
| last_updated | timestamptz | 35 | √ | null |
|
|
System column. UTC Timestamp at which entry was calculated (lags shortly behind source system). |



