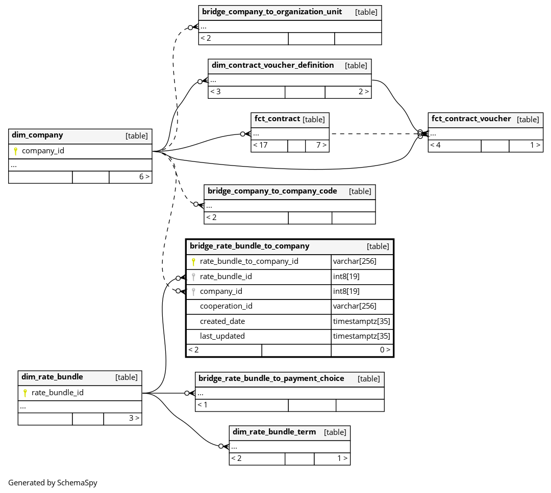
Columns
| Column | Type | Size | Nulls | Auto | Default | Children | Parents | Comments | |||
|---|---|---|---|---|---|---|---|---|---|---|---|
| rate_bundle_to_company_id | varchar | 256 | null |
|
|
The primary key of this table. Surrogate key built from the rate bundle and company. |
|||||
| rate_bundle_id | int8 | 19 | √ | null |
|
|
The rate bundle that is linked to the company. |
||||
| company_id | int8 | 19 | √ | null |
|
|
The company that the rate bundle is linked to. |
||||
| cooperation_id | varchar | 256 | √ | null |
|
|
Cooperation identifier used for company-specific bundle availability. |
||||
| created_date | timestamptz | 35 | √ | null |
|
|
Timestamp in UTC when the rate bundle/company link was created. |
||||
| last_updated | timestamptz | 35 | √ | null |
|
|
System column. UTC Timestamp at which entry was calculated (lags shortly behind source system). |



