Columns
| Column | Type | Size | Nulls | Auto | Default | Children | Parents | Comments | |||
|---|---|---|---|---|---|---|---|---|---|---|---|
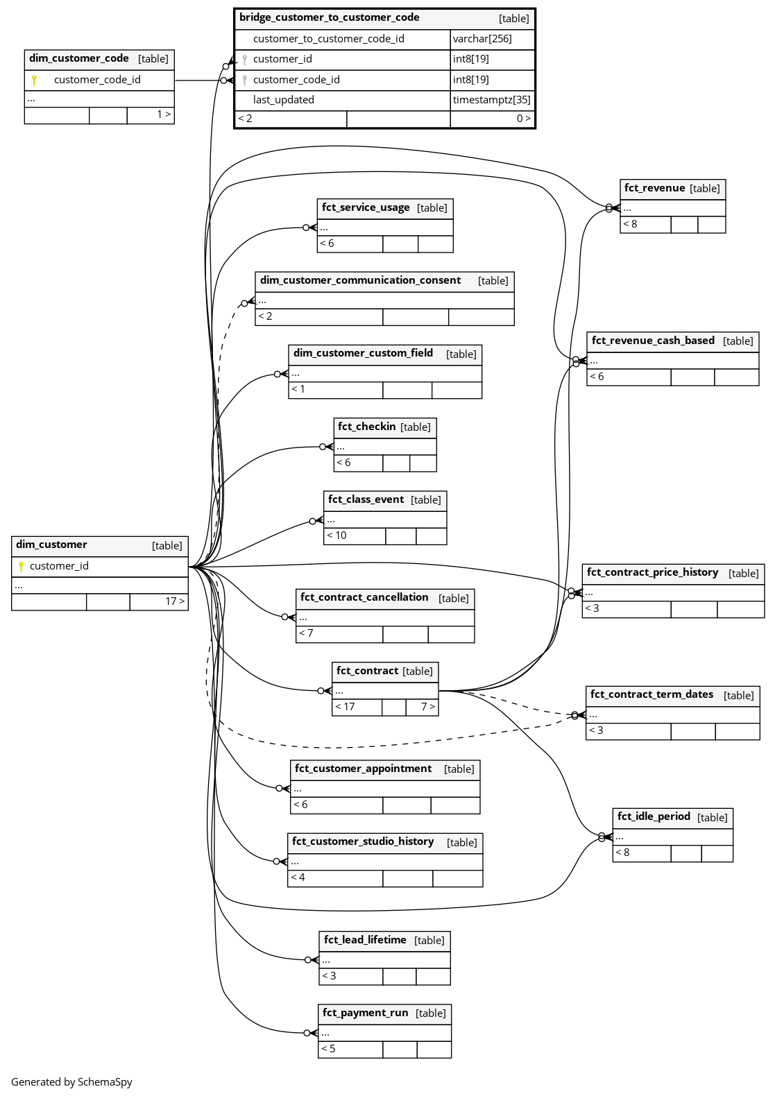
| customer_to_customer_code_id | varchar | 256 | √ | null |
|
|
The primary key of the table. System column calculated by the source System. |
||||
| customer_id | int8 | 19 | √ | null |
|
|
The customer this customer code is assigned to. |
||||
| customer_code_id | int8 | 19 | √ | null |
|
|
The customer code that this customer is assigned to. |
||||
| last_updated | timestamptz | 35 | √ | null |
|
|
System column. UTC Timestamp at which entry was calculated (lags shortly behind source system). |



