Columns
| Column | Type | Size | Nulls | Auto | Default | Children | Parents | Comments | |||
|---|---|---|---|---|---|---|---|---|---|---|---|
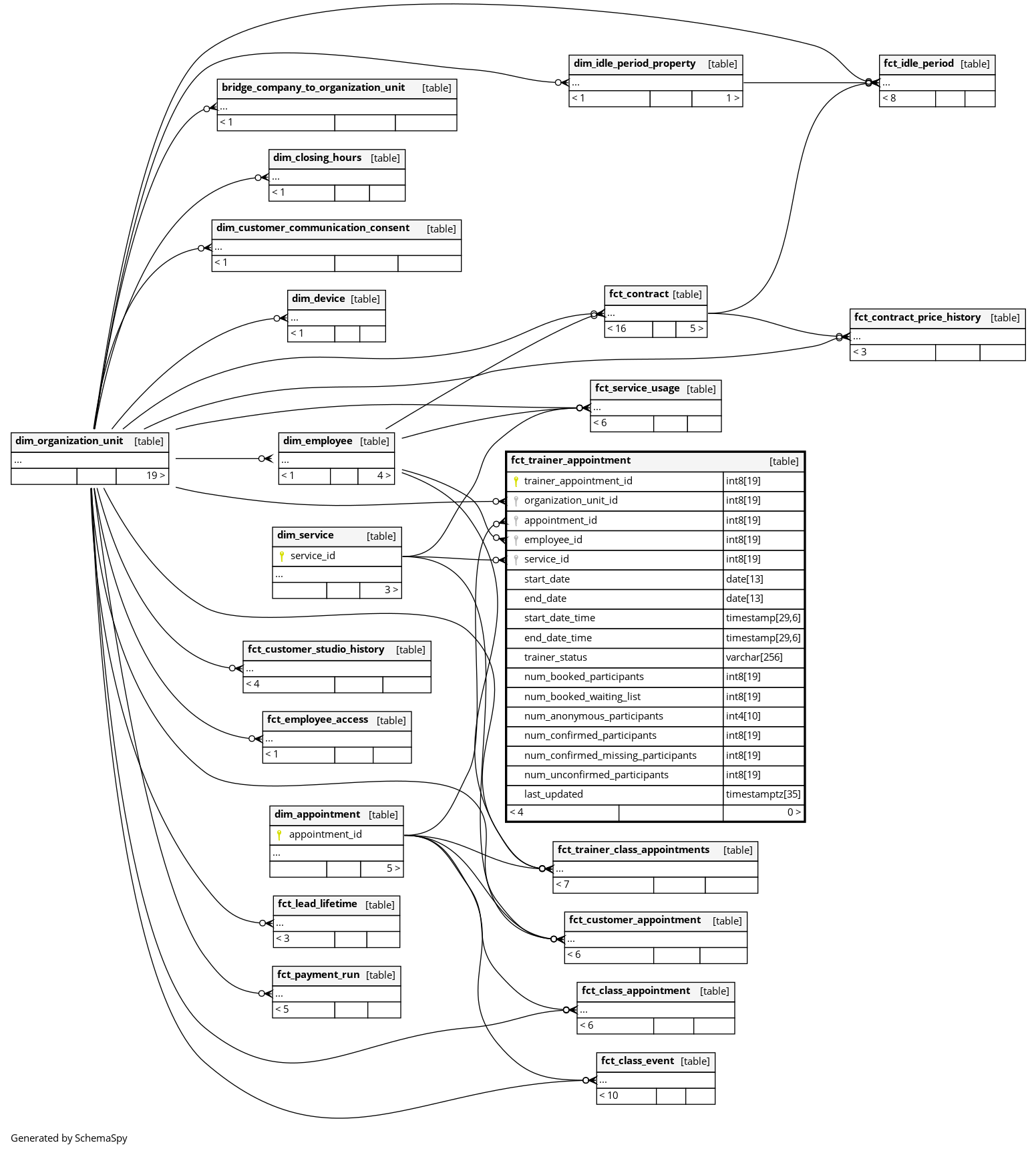
| trainer_appointment_id | int8 | 19 | null |
|
|
The primary key of this table. System column calculated by the source System. |
|||||
| organization_unit_id | int8 | 19 | √ | null |
|
|
The studio where the appointment takes place. |
||||
| appointment_id | int8 | 19 | √ | null |
|
|
The unique appointment in the calendar. With useful information about it, eg. its |
||||
| employee_id | int8 | 19 | √ | null |
|
|
The employee who is the trainer of this appointment. |
||||
| service_id | int8 | 19 | √ | null |
|
|
The pre-defined service this appointment is about. Or null if no service is assigned. |
||||
| start_date | date | 13 | √ | null |
|
|
The date when the appointment starts. |
||||
| end_date | date | 13 | √ | null |
|
|
The date when the appointment ends. |
||||
| start_date_time | timestamp | 29,6 | √ | null |
|
|
The local timestamp at which the appointment starts. |
||||
| end_date_time | timestamp | 29,6 | √ | null |
|
|
The local timestamp at which the appointment ends. |
||||
| trainer_status | varchar | 256 | √ | null |
|
|
BOOKED: the trainer is available for the appointment, DESIRED: the trainer is planned/not available for the appointment, APPOINTMENT_CANCELED: appointment was cancelled |
||||
| num_booked_participants | int8 | 19 | √ | null |
|
|
How many customers successfully booked (and didn’t cancel) this appointment |
||||
| num_booked_waiting_list | int8 | 19 | √ | null |
|
|
How many customers tried to book this appointment, while it already reached its max_participants. |
||||
| num_anonymous_participants | int4 | 10 | √ | null |
|
|
How many people participated in this appointment, but did not book in advance. Eg. appointment started, they walked in and asked if they can join. |
||||
| num_confirmed_participants | int8 | 19 | √ | null |
|
|
How many people were reported as physically present when the appointment started. (By their participant_status). |
||||
| num_confirmed_missing_participants | int8 | 19 | √ | null |
|
|
How many of the booked participants were reported as physically not-present when the appointment started. (By their participant_status). |
||||
| num_unconfirmed_participants | int8 | 19 | √ | null |
|
|
For how many of the booked participants, nothing about their physical presence was reported. (By their participant_status). |
||||
| last_updated | timestamptz | 35 | √ | null |
|
|
System column. UTC Timestamp at which entry was calculated (lags shortly behind source system). |



