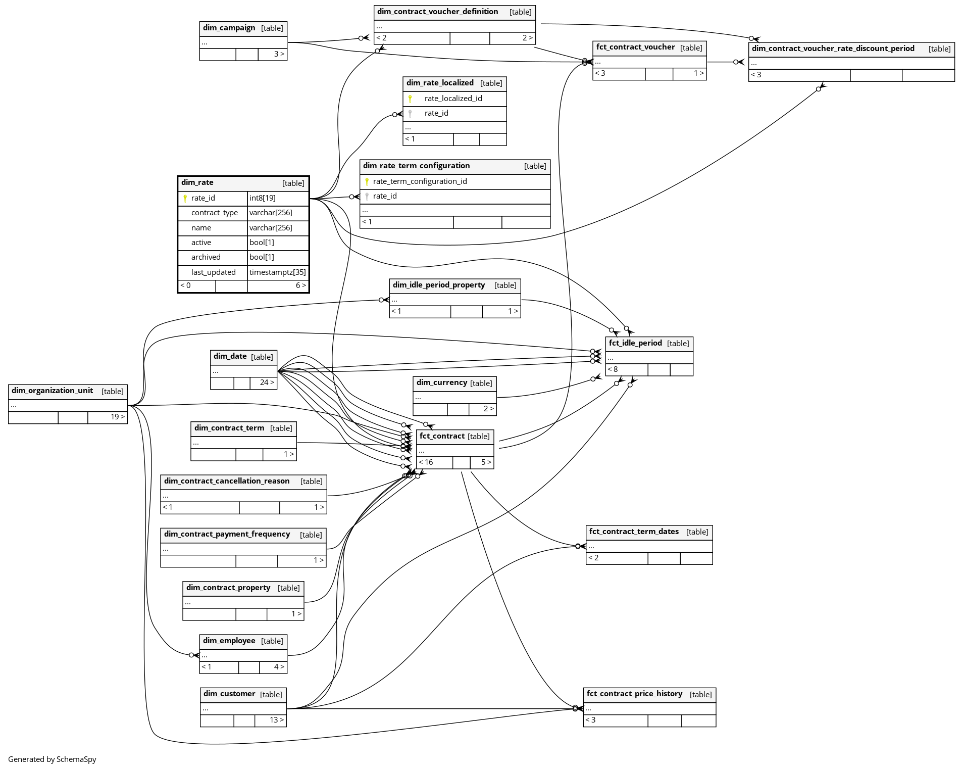
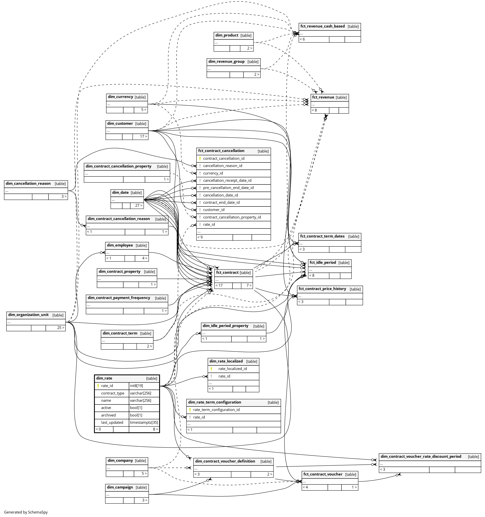
dim_rate


Description

A standard tariff a contract is created with.

Columns

Column Type Size Nulls Auto Default Children Parents Comments
rate_id int8 19 null
dim_contract_voucher_definition.rate_id dim_contract_voucher_definition_rate_id_fkey R
dim_contract_voucher_rate_discount_period.rate_id dim_contract_voucher_rate_discount_period_rate_id_fkey R
dim_rate_localized.rate_id dim_rate_localized_rate_id_fkey R
dim_rate_term_configuration.rate_id dim_rate_term_configuration_rate_id_fkey R
fct_contract.rate_id fct_contract_rate_id_fkey R
fct_contract_cancellation.rate_id Implied Constraint R
fct_idle_period.rate_id fct_idle_period_rate_id_fkey R
fct_revenue.rate_id Implied Constraint R

The primary key of this table. System column calculated by the source System.

contract_type varchar 256 null

Of which type contracts of this rate should be

  • CONTRACT: The main contract of a customer
  • MODULE: Services a customer can book additionally (eg a subscription for drinks)
  • FLAT_FEE: Fees to enable one-time access to a service
name varchar 256 null

The internal name given to this rate by a user.

active bool 1 null

(Temporarily) set to a non-functional state, pausing creation of new contracts using this rate.

archived bool 1 null

Permanently removed but kept for history.

last_updated timestamptz 35 null

System column. UTC Timestamp at which entry was calculated (lags shortly behind source system).

Relationships