Columns
| Column | Type | Size | Nulls | Auto | Default | Children | Parents | Comments | ||||||
|---|---|---|---|---|---|---|---|---|---|---|---|---|---|---|
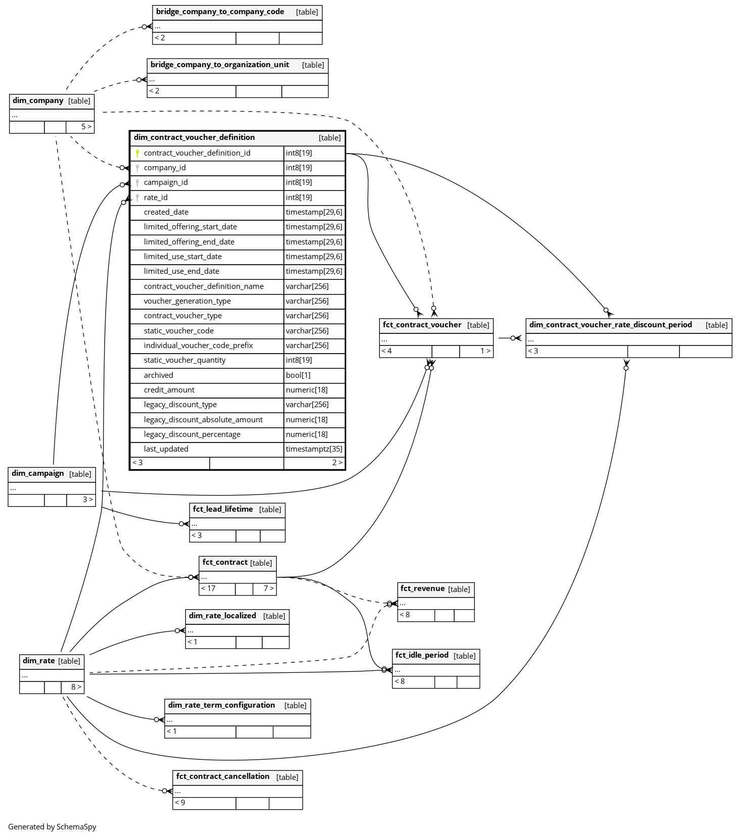
| contract_voucher_definition_id | int8 | 19 | null |
|
|
The primary key of this table. System column calculated by the source system. |
||||||||
| company_id | int8 | 19 | √ | null |
|
|
The partner company this voucher definition is associated with, if applicable. Used for company vouchers. |
|||||||
| campaign_id | int8 | 19 | √ | null |
|
|
The campaign this voucher definition is associated with, if applicable. |
|||||||
| rate_id | int8 | 19 | √ | null |
|
|
The specific rate this voucher definition is linked to, if type is CONTRACT. This means the voucher is only valid for this specific rate. |
|||||||
| created_date | timestamp | 29,6 | √ | null |
|
|
Date when this voucher definition was created. |
|||||||
| limited_offering_start_date | timestamp | 29,6 | √ | null |
|
|
Start date when this voucher definition can be offered to customers. Defines the validity period for offering the voucher. |
|||||||
| limited_offering_end_date | timestamp | 29,6 | √ | null |
|
|
End date when this voucher definition can no longer be offered to customers. Defines the validity period for offering the voucher. |
|||||||
| limited_use_start_date | timestamp | 29,6 | √ | null |
|
|
Start date when vouchers from this definition can be redeemed. Defines the validity period for redeeming the voucher. |
|||||||
| limited_use_end_date | timestamp | 29,6 | √ | null |
|
|
End date when vouchers from this definition can no longer be redeemed. Defines the validity period for redeeming the voucher. |
|||||||
| contract_voucher_definition_name | varchar | 256 | √ | null |
|
|
The name given to this voucher definition. This name is visible when selecting the voucher. |
|||||||
| voucher_generation_type | varchar | 256 | √ | null |
|
|
Type of voucher generation: STATIC (single code for multiple uses, e.g. ‘SUMMER2025’) or INDIVIDUAL (unique codes for each use, generated with a prefix). |
|||||||
| contract_voucher_type | varchar | 256 | √ | null |
|
|
The type of benefit this voucher provides.One of: * CREDIT: Fixed amount credit applied to the customer’s account. * DISCOUNT: Discount applied to the contract. * CONTRACT: Voucher tied to a specific contract that is free of charge. * COMPANY_FEE_SPLIT: Partner company pays part of the fee. |
|||||||
| static_voucher_code | varchar | 256 | √ | null |
|
|
The static voucher code if voucher_generation_type is STATIC. This is the code customers enter to redeem the voucher. |
|||||||
| individual_voucher_code_prefix | varchar | 256 | √ | null |
|
|
The prefix used for generating individual voucher codes if voucher_type is INDIVIDUAL. The system appends a unique string to this prefix. |
|||||||
| static_voucher_quantity | int8 | 19 | √ | null |
|
|
Maximum number of times the static voucher can be used. Null means unlimited usage. |
|||||||
| archived | bool | 1 | √ | null |
|
|
Whether this voucher definition has been permanently removed but kept for historic relations. |
|||||||
| credit_amount | numeric | 18 | √ | null |
|
|
The credit amount provided by this voucher, if type is CREDIT. This amount is credited to the member’s account. |
|||||||
| legacy_discount_type | varchar | 256 | √ | null |
|
|
The type of discount: ABSOLUTE or PERCENTAGE. Note: This field is deprecated, use dim_contract_voucher_rate_discount_period instead. |
|||||||
| legacy_discount_absolute_amount | numeric | 18 | √ | null |
|
|
The absolute discount amount if discount_type is ABSOLUTE. Note: This field is deprecated, use dim_contract_voucher_rate_discount_period instead. |
|||||||
| legacy_discount_percentage | numeric | 18 | √ | null |
|
|
The percentage discount if discount_type is PERCENTAGE. Note: This field is deprecated, use dim_contract_voucher_rate_discount_period instead. |
|||||||
| last_updated | timestamptz | 35 | √ | null |
|
|
System column. UTC Timestamp at which entry was calculated (lags shortly behind source system). |



