Columns
| Column | Type | Size | Nulls | Auto | Default | Children | Parents | Comments | |||
|---|---|---|---|---|---|---|---|---|---|---|---|
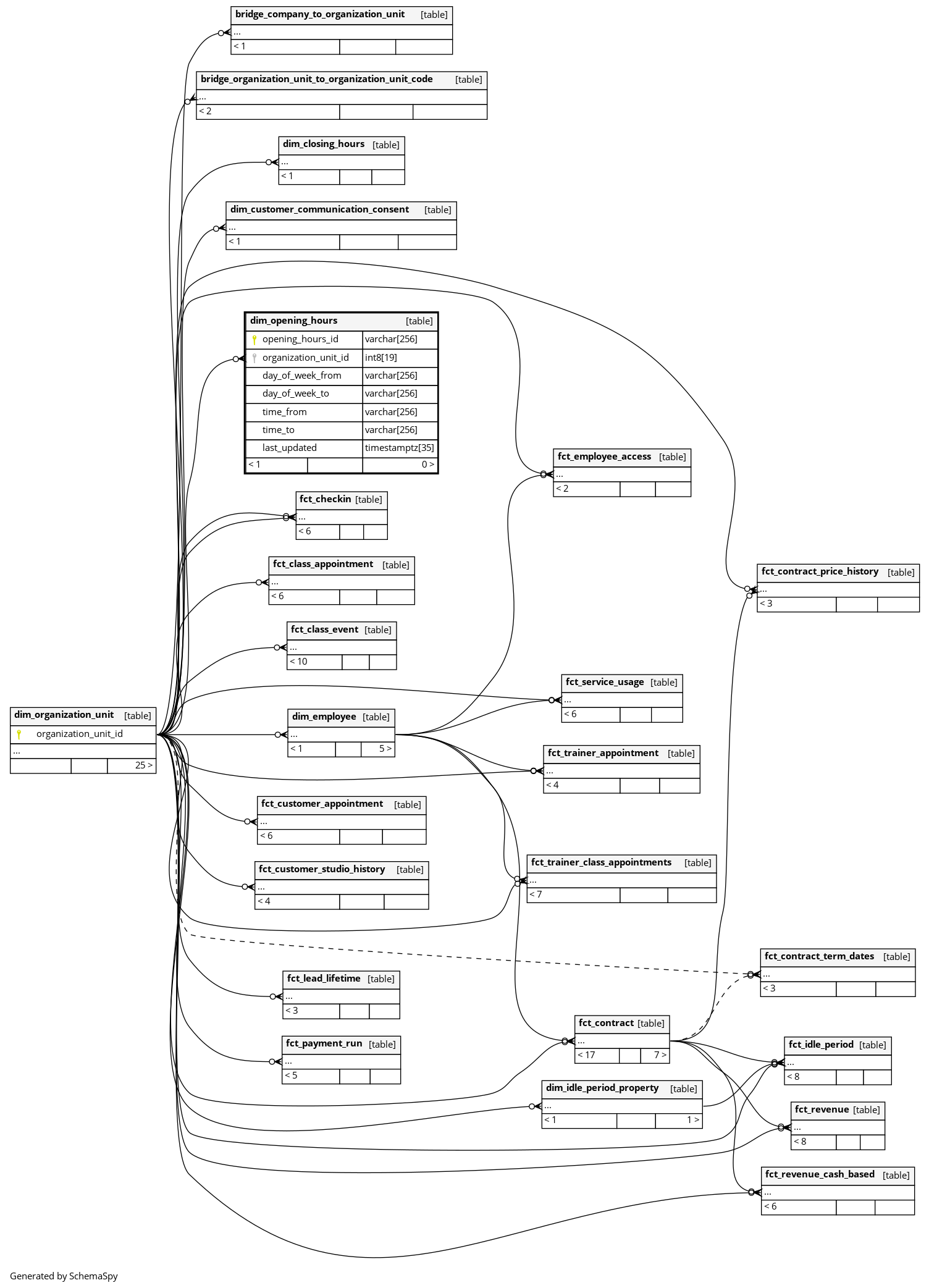
| opening_hours_id | varchar | 256 | null |
|
|
The primary key of this table. System column. |
|||||
| organization_unit_id | int8 | 19 | √ | null |
|
|
The organization unit (gym) that these opening hours apply to. |
||||
| day_of_week_from | varchar | 256 | √ | null |
|
|
The starting day of the week for this opening hours entry. Values: MONDAY, TUESDAY, WEDNESDAY, THURSDAY, FRIDAY, SATURDAY, SUNDAY |
||||
| day_of_week_to | varchar | 256 | √ | null |
|
|
The ending day of the week for this opening hours entry. Values: MONDAY, TUESDAY, WEDNESDAY, THURSDAY, FRIDAY, SATURDAY, SUNDAY |
||||
| time_from | varchar | 256 | √ | null |
|
|
The opening time for this day range. Stored as time (HH:MM:SS format). |
||||
| time_to | varchar | 256 | √ | null |
|
|
The closing time for this day range. Stored as time (HH:MM:SS format). |
||||
| last_updated | timestamptz | 35 | √ | null |
|
|
System column. UTC Timestamp at which entry was calculated (lags shortly behind source system). |



