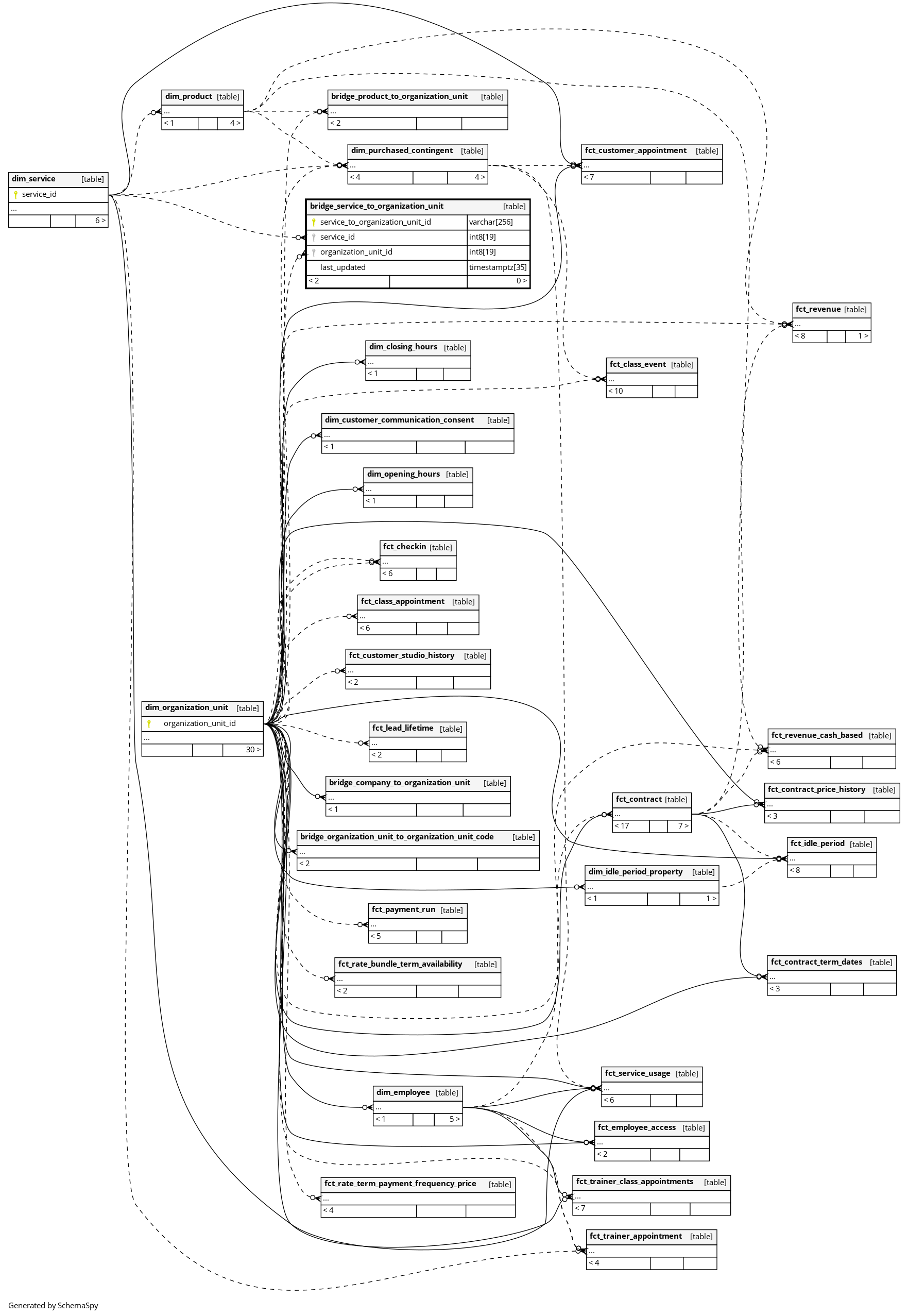
Columns
| Column | Type | Size | Nulls | Auto | Default | Children | Parents | Comments | |||
|---|---|---|---|---|---|---|---|---|---|---|---|
| service_to_organization_unit_id | varchar | 256 | null |
|
|
||||||
| service_id | int8 | 19 | √ | null |
|
|
|||||
| organization_unit_id | int8 | 19 | √ | null |
|
|
|||||
| archived | bool | 1 | √ | null |
|
|
|||||
| last_updated | timestamptz | 35 | √ | null |
|
|



