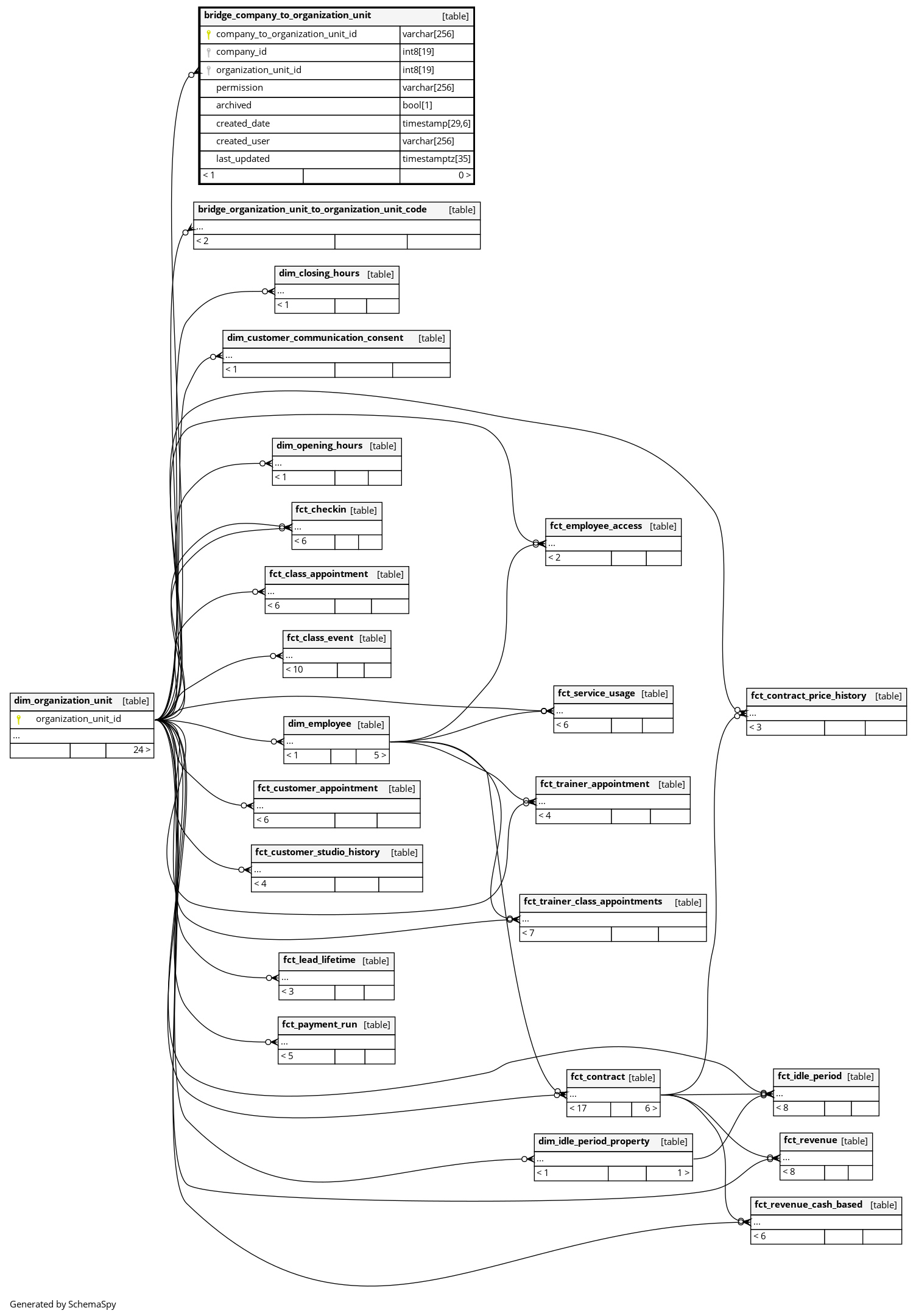
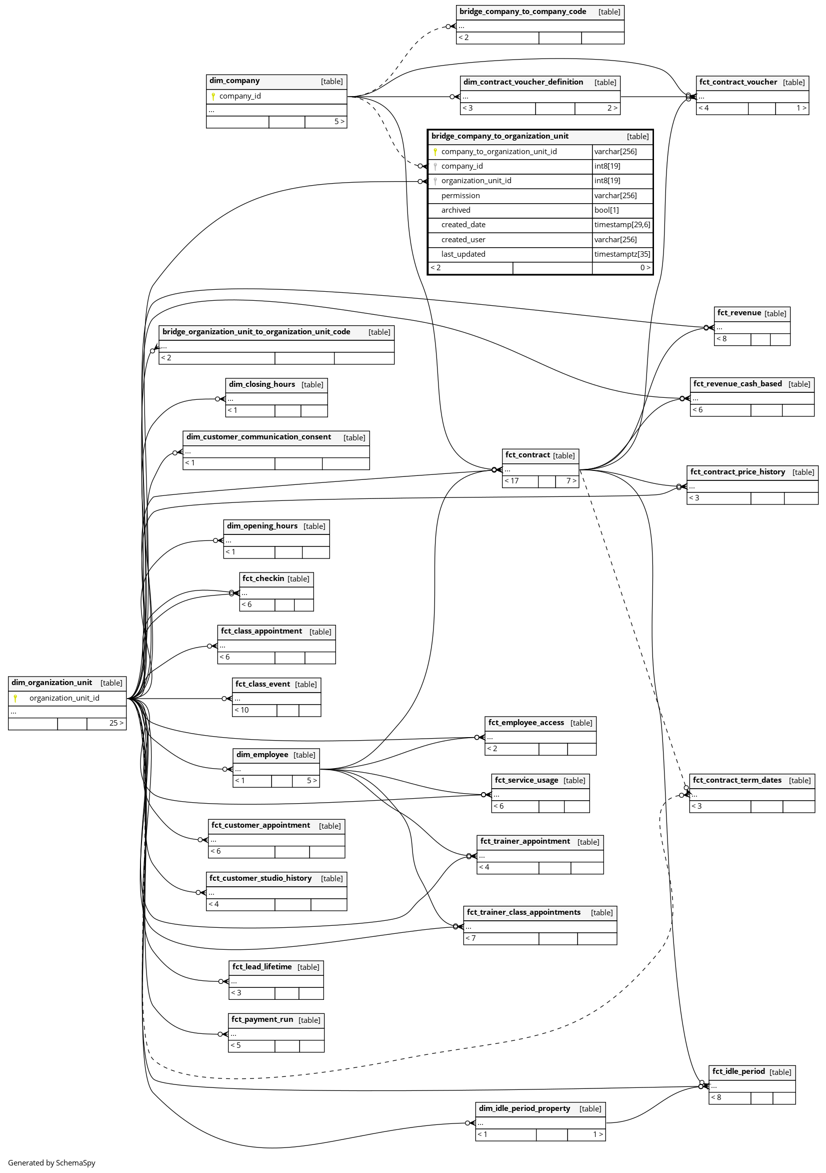
Columns
| Column | Type | Size | Nulls | Auto | Default | Children | Parents | Comments | |||
|---|---|---|---|---|---|---|---|---|---|---|---|
| company_to_organization_unit_id | varchar | 256 | null |
|
|
Surrogate primary key. |
|||||
| company_id | int8 | 19 | √ | null |
|
|
The partner company this access is about. |
||||
| organization_unit_id | int8 | 19 | √ | null |
|
|
The organization unit (gym) that has access to this company. |
||||
| permission | varchar | 256 | √ | null |
|
|
Permission level of the organization unit for this company. |
||||
| archived | bool | 1 | √ | null |
|
|
Whether this whitelist entry is archived. |
||||
| created_date | timestamp | 29,6 | √ | null |
|
|
Timestamp when the whitelist entry was created. |
||||
| created_user | varchar | 256 | √ | null |
|
|
User who created the whitelist entry. |
||||
| last_updated | timestamptz | 35 | √ | null |
|
|
System column. UTC Timestamp at which entry was calculated (lags shortly behind source system). |



