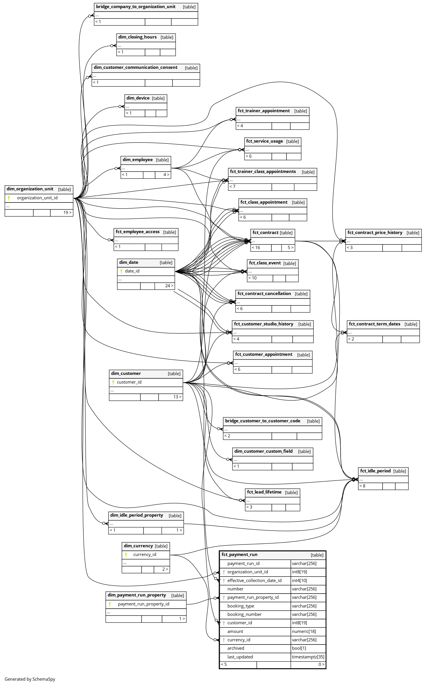
Columns
| Column | Type | Size | Nulls | Auto | Default | Children | Parents | Comments | |||
|---|---|---|---|---|---|---|---|---|---|---|---|
| payment_run_id | varchar | 256 | √ | null |
|
|
The primary key of this table. System column calculated by the source System. |
||||
| organization_unit_id | int8 | 19 | √ | null |
|
|
The gym (organization_unit) for which the payment run booking was executed |
||||
| effective_collection_date_id | int4 | 10 | √ | null |
|
|
The date at which the amount was actually collected |
||||
| number | varchar | 256 | √ | null |
|
|
The payment run number |
||||
| payment_run_property_id | varchar | 256 | √ | null |
|
|
ID of the payment run property |
||||
| booking_type | varchar | 256 | √ | null |
|
|
One of: |
||||
| booking_number | varchar | 256 | √ | null |
|
|
The explicit number of the booking within a payment run with the specified number |
||||
| customer_id | int8 | 19 | √ | null |
|
|
The person related to the booking |
||||
| amount | numeric | 18 | √ | null |
|
|
The amount tried (see |
||||
| currency_id | varchar | 256 | √ | null |
|
|
The system of money in which income was generated. |
||||
| archived | bool | 1 | √ | null |
|
|
Permanently removed but kept for historic relations |
||||
| last_updated | timestamptz | 35 | √ | null |
|
|
System column. UTC Timestamp at which entry was calculated (lags shortly behind source system). |



