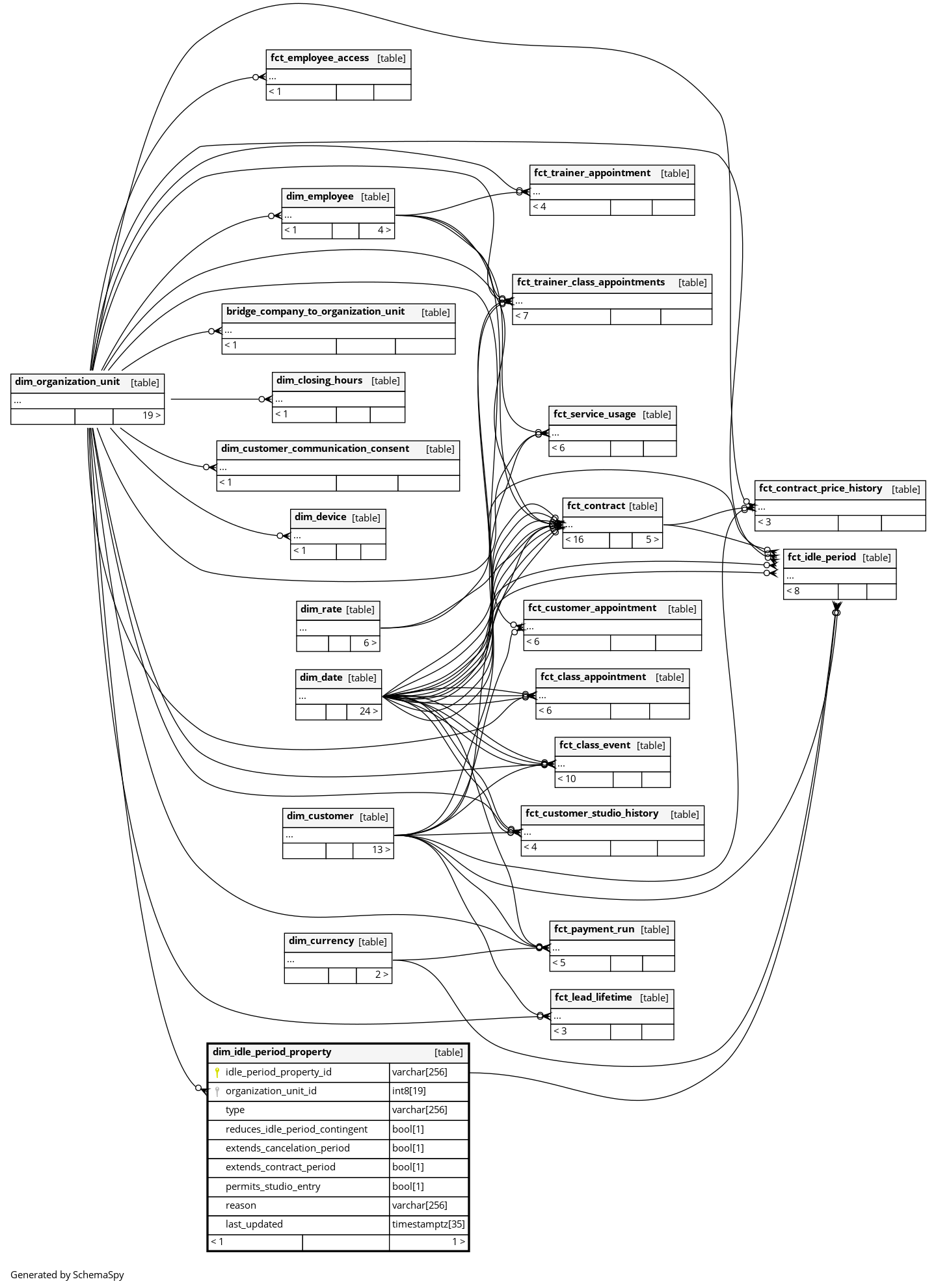
Columns
| Column | Type | Size | Nulls | Auto | Default | Children | Parents | Comments | |||
|---|---|---|---|---|---|---|---|---|---|---|---|
| idle_period_property_id | varchar | 256 | null |
|
|
The primary key of this table. Generated by MD5 hash of all property columns. |
|||||
| organization_unit_id | int8 | 19 | √ | null |
|
|
The gym (organization_unit) where this idle period configuration applies. |
||||
| type | varchar | 256 | √ | null |
|
|
Specifying how the idle period was created in the source system. One of: |
||||
| reduces_idle_period_contingent | bool | 1 | √ | null |
|
|
Whether the contractually agreed on contingent of idle time of the customer is reduced. |
||||
| extends_cancelation_period | bool | 1 | √ | null |
|
|
Whether the contractually agreed on time, until the customer can cancel a related contract, is extended. |
||||
| extends_contract_period | bool | 1 | √ | null |
|
|
Whether the agreed on time until a related contract ends is extended. |
||||
| permits_studio_entry | bool | 1 | √ | null |
|
|
Whether the customer can still enter the gym (checkin). Always true for |
||||
| reason | varchar | 256 | √ | null |
|
|
An explanation why this idle period is used (e.g., ‘Customer broke their leg’, ‘Free month as birthday present’). |
||||
| last_updated | timestamptz | 35 | √ | null |
|
|
System column. UTC Timestamp at which entry was calculated (lags shortly behind source system). |



