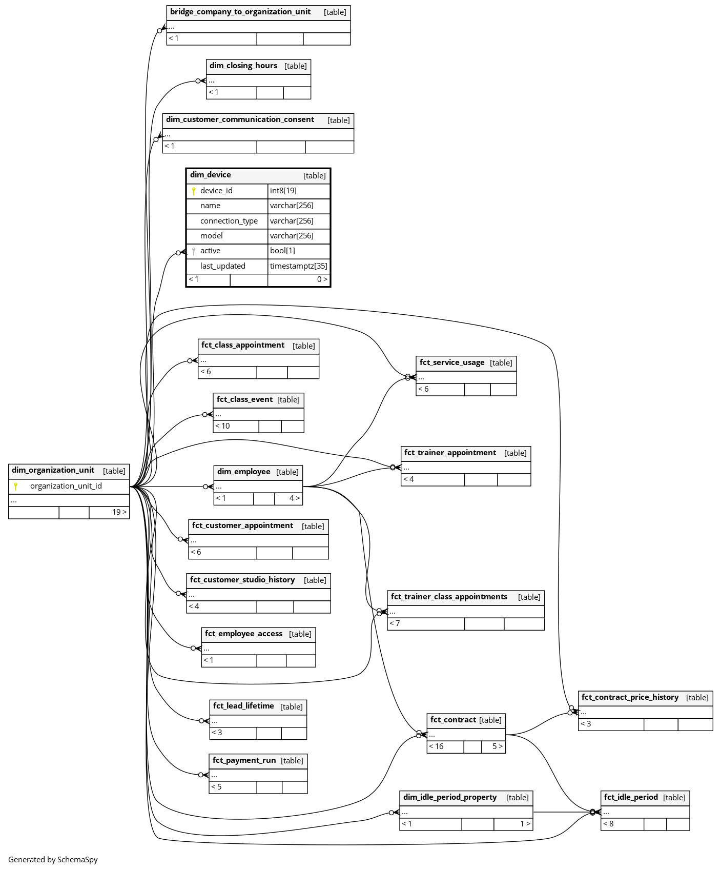
Columns
| Column | Type | Size | Nulls | Auto | Default | Children | Parents | Comments | |||
|---|---|---|---|---|---|---|---|---|---|---|---|
| device_id | int8 | 19 | null |
|
|
The primary key of this table. System column calculated by the source System. |
|||||
| name | varchar | 256 | √ | null |
|
|
The name of the device chosen on setup. |
||||
| connection_type | varchar | 256 | √ | null |
|
|
How the device talks to the System. One of USB, NETWORK, COM, API, USB_VIRTUAL_COM |
||||
| model | varchar | 256 | √ | null |
|
|
The model name of the device. Chosen by the manufacturer. |
||||
| active | bool | 1 | √ | null |
|
|
Whether the device currently accepts inputs. |
||||
| last_updated | timestamptz | 35 | √ | null |
|
|
System column. UTC Timestamp at which entry was calculated (lags shortly behind source system). |



