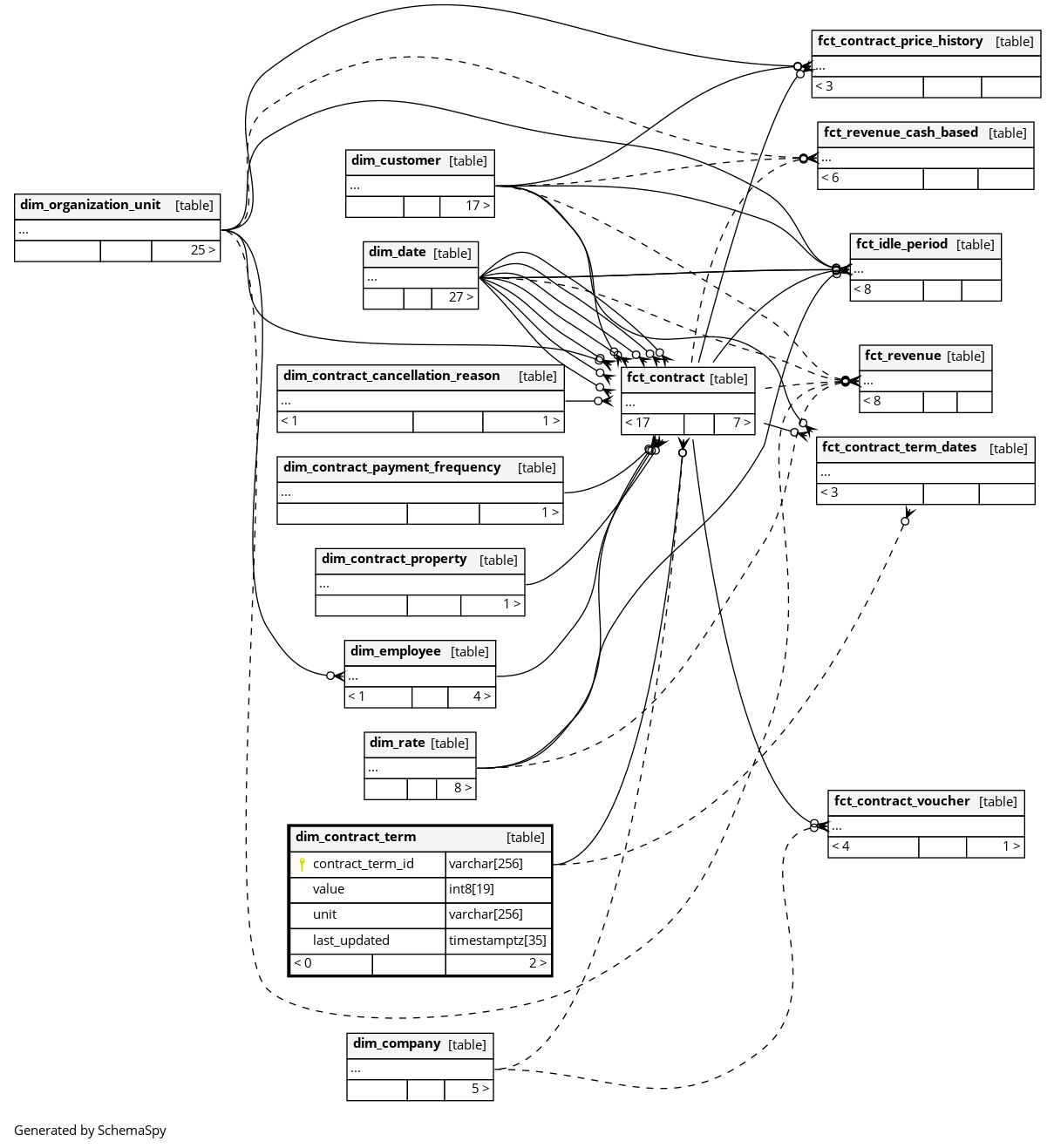
Columns
| Column | Type | Size | Nulls | Auto | Default | Children | Parents | Comments | ||||||
|---|---|---|---|---|---|---|---|---|---|---|---|---|---|---|
| contract_term_id | varchar | 256 | null |
|
|
The primary key of this table. |
||||||||
| value | int8 | 19 | √ | null |
|
|
The measure of the term |
|||||||
| unit | varchar | 256 | √ | null |
|
|
The unit measure of the term value |
|||||||
| last_updated | timestamptz | 35 | √ | null |
|
|
System column. UTC Timestamp at which entry was calculated (lags shortly behind source system). |



