Columns
| Column | Type | Size | Nulls | Auto | Default | Children | Parents | Comments | |||
|---|---|---|---|---|---|---|---|---|---|---|---|
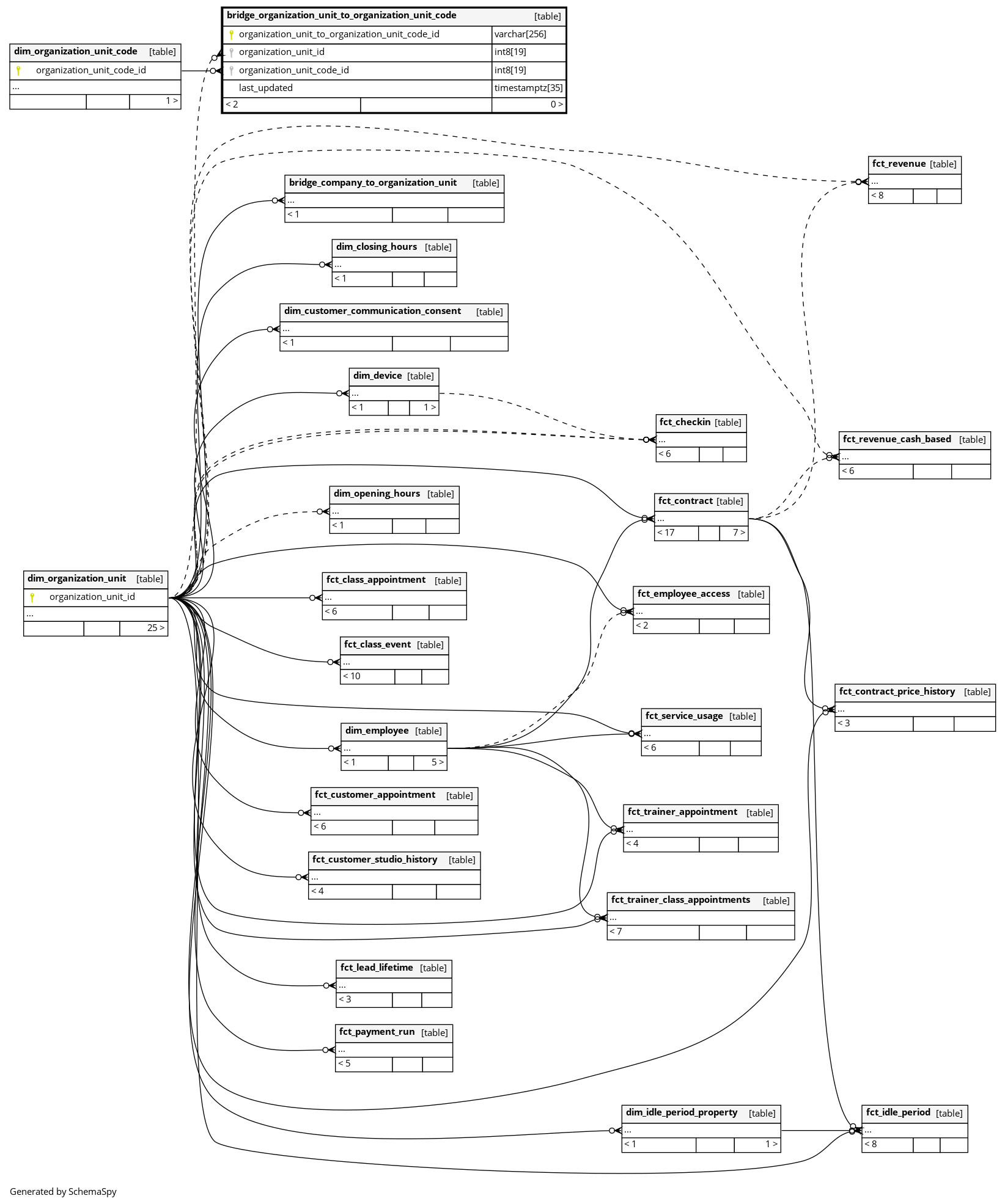
| organization_unit_to_organization_unit_code_id | varchar | 256 | null |
|
|
The primary key of the table. Surrogate primary key of the table. |
|||||
| organization_unit_id | int8 | 19 | √ | null |
|
|
The organization unit (gym) this organization unit code is assigned to. |
||||
| organization_unit_code_id | int8 | 19 | √ | null |
|
|
The organization unit code that this organization unit is assigned to. |
||||
| last_updated | timestamptz | 35 | √ | null |
|
|
System column. UTC Timestamp at which entry was calculated (lags shortly behind source system). |


