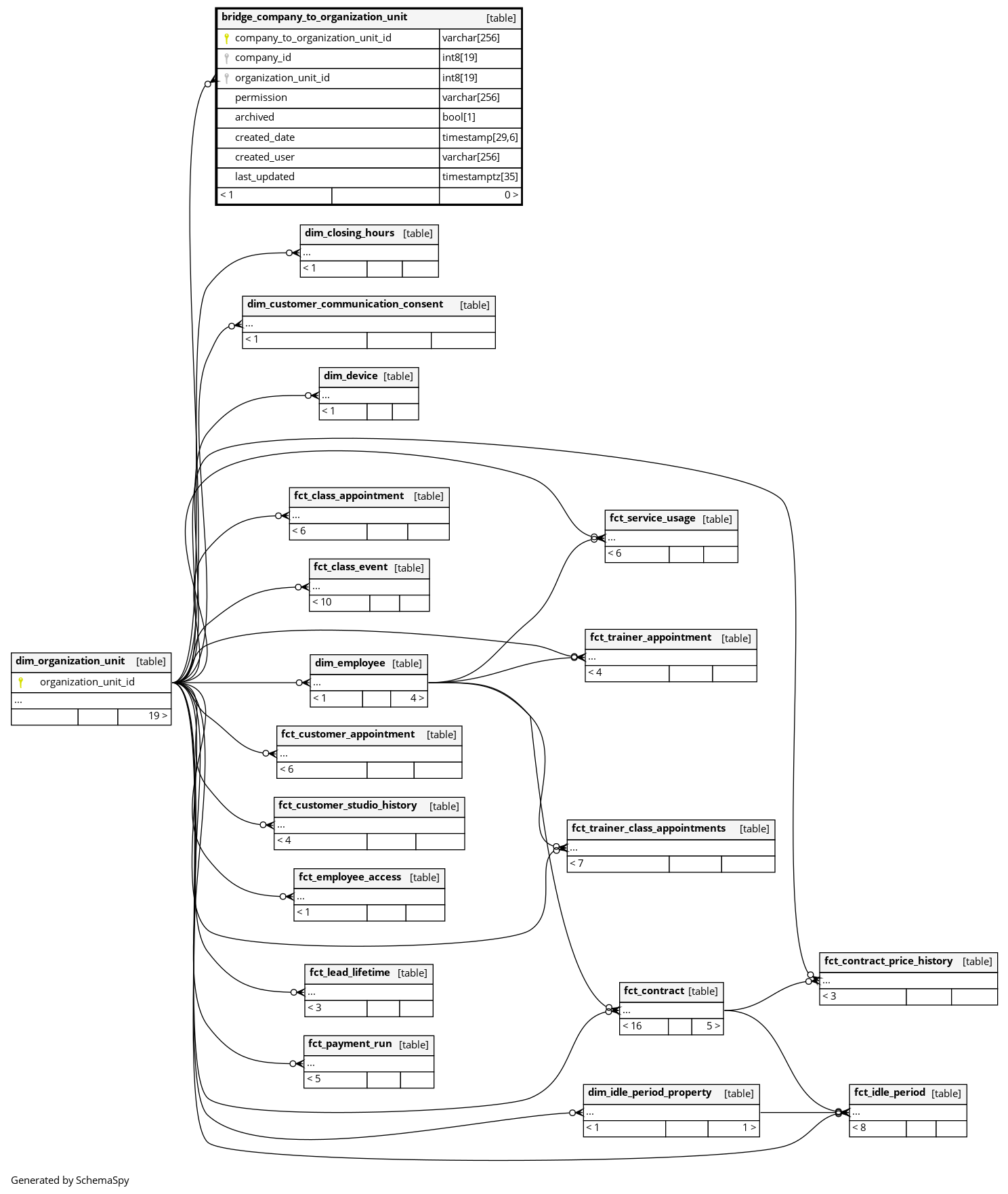
bridge_company_to_organization_unit


Description

Bridge table linking companies to organization units (gyms) they are whitelisted for. Represents access permissions for gyms on companies.

Columns

Column Type Size Nulls Auto Default Children Parents Comments
company_to_organization_unit_id varchar 256 null

Surrogate primary key.

company_id int8 19 null
dim_company.company_id Implied Constraint R

The partner company this access is about.

organization_unit_id int8 19 null
dim_organization_unit.organization_unit_id bridge_company_to_organization_unit_organization_unit_id_fkey R

The organization unit (gym) that has access to this company.

permission varchar 256 null

Permission level of the organization unit for this company.

archived bool 1 null

Whether this whitelist entry is archived.

created_date timestamp 29,6 null

Timestamp when the whitelist entry was created.

created_user varchar 256 null

User who created the whitelist entry.

last_updated timestamptz 35 null

System column. UTC Timestamp at which entry was calculated (lags shortly behind source system).

Relationships