Columns
| Column | Type | Size | Nulls | Auto | Default | Children | Parents | Comments | |||
|---|---|---|---|---|---|---|---|---|---|---|---|
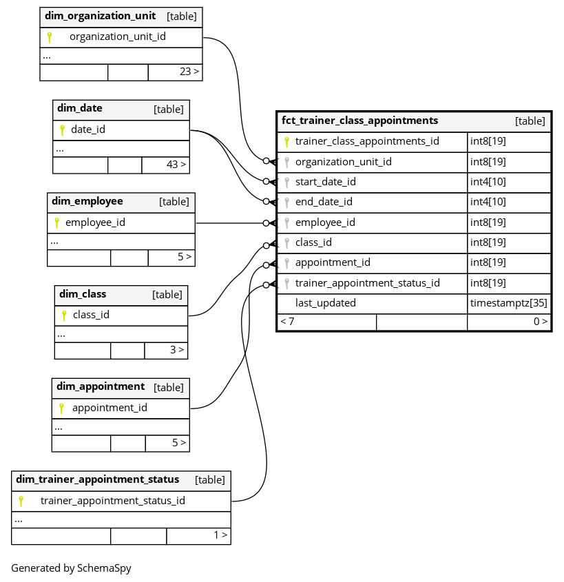
| trainer_class_appointments_id | int8 | 19 | null |
|
|
The primary key of this table. System column calculated by the source System. |
|||||
| organization_unit_id | int8 | 19 | null |
|
|
The id of a studio where appointment take place |
|||||
| start_date_id | int4 | 10 | null |
|
|
The date when appointment starts |
|||||
| end_date_id | int4 | 10 | null |
|
|
The date when appointment end |
|||||
| employee_id | int8 | 19 | null |
|
|
The employee responsible for this appointment |
|||||
| class_id | int8 | 19 | null |
|
|
The id of a related class of the appointment |
|||||
| appointment_id | int8 | 19 | null |
|
|
Appointment properties, e.g status of the appointment, number of max participants, planned participants, etc |
|||||
| trainer_appointment_status_id | int8 | 19 | null |
|
|
Status of the employee for a specific appointment |
|||||
| last_updated | timestamptz | 35 | √ | null |
|
|
System column. UTC Timestamp at which entry was calculated (lags behind source system). |

