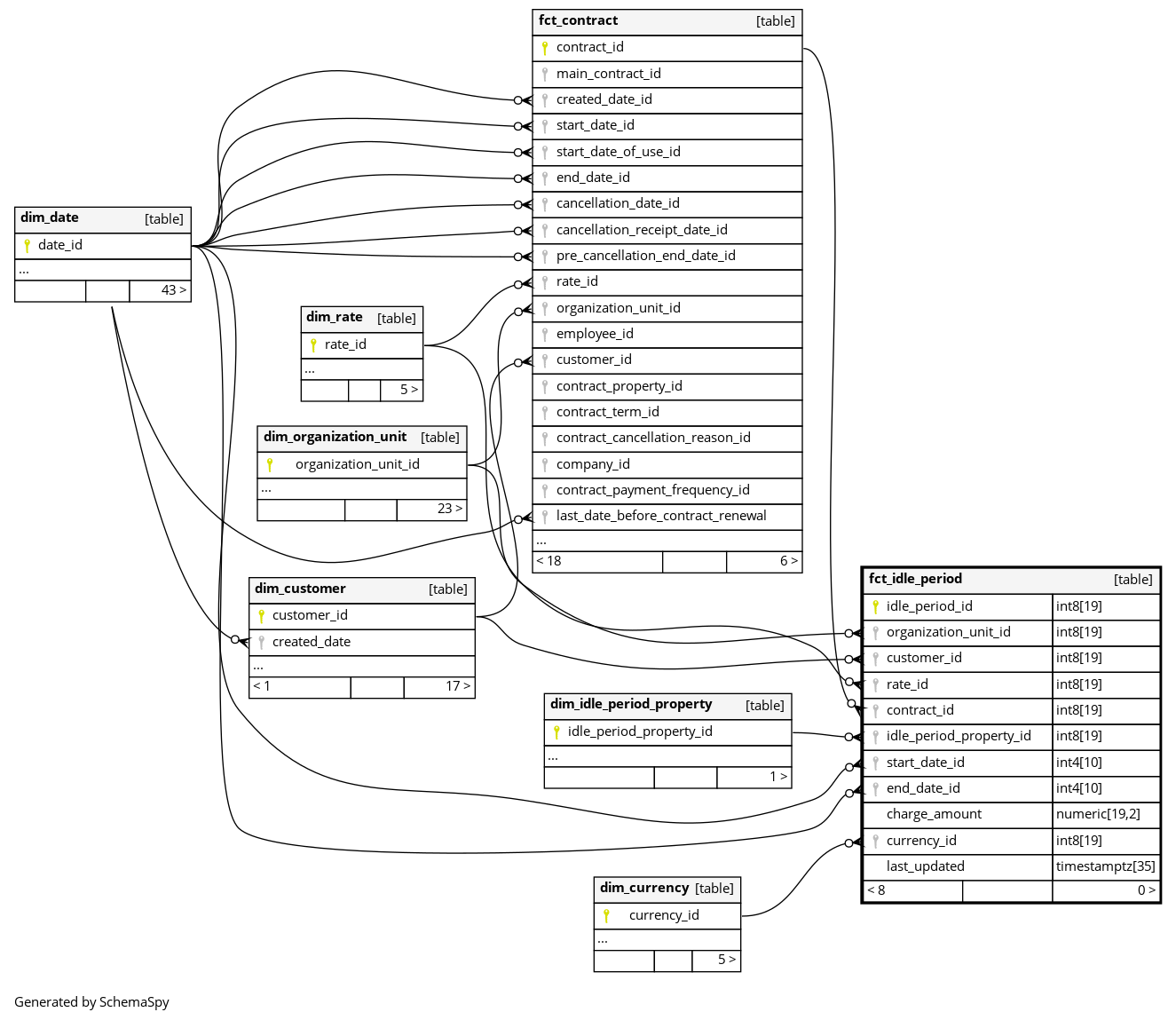
Columns
| Column | Type | Size | Nulls | Auto | Default | Children | Parents | Comments | |||
|---|---|---|---|---|---|---|---|---|---|---|---|
| idle_period_id | int8 | 19 | null |
|
|
The primary key of this table. System column calculated by the source System. |
|||||
| organization_unit_id | int8 | 19 | null |
|
|
The gym (organization_unit) in which the customer went idle. |
|||||
| customer_id | int8 | 19 | null |
|
|
The person who went idle. |
|||||
| rate_id | int8 | 19 | √ | null |
|
|
The rate of the (main) contract which is on idle, if this idle_period is about a specific contract. |
||||
| contract_id | int8 | 19 | √ | null |
|
|
The (main) contract which is on idle, if this idle_period is about a specific contract. |
||||
| idle_period_property_id | int8 | 19 | null |
|
|
Additional values describing this idle period. |
|||||
| start_date_id | int4 | 10 | null |
|
|
The first date at which the idle period is valid. |
|||||
| end_date_id | int4 | 10 | null |
|
|
The last date at which the idle period is valid. |
|||||
| charge_amount | numeric | 19,2 | null |
|
|
The fee charged for this period, instead of the usual contract fee. |
|||||
| currency_id | int8 | 19 | null |
|
|
The system of money in which income was generated. |
|||||
| last_updated | timestamptz | 35 | √ | null |
|
|
System column. UTC Timestamp at which entry was calculated (lags behind source system). |

