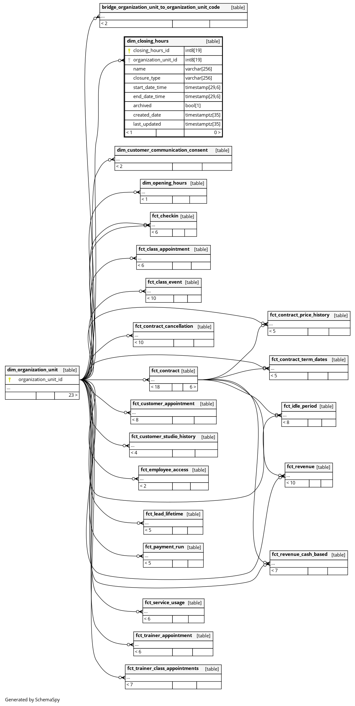
Columns
| Column | Type | Size | Nulls | Auto | Default | Children | Parents | Comments | |||
|---|---|---|---|---|---|---|---|---|---|---|---|
| closing_hours_id | int8 | 19 | null |
|
|
The primary key of this table. System column. |
|||||
| organization_unit_id | int8 | 19 | null |
|
|
The organization unit (gym) that these closing hours apply to. |
|||||
| name | varchar | 256 | null |
|
|
Descriptive name for the closure period (e.g., ‘Summer Break’, ‘Christmas Holiday’, ‘Maintenance’). |
|||||
| closure_type | varchar | 256 | null |
|
|
Type of closure: |
|||||
| start_date_time | timestamp | 29,6 | null |
|
|
Start date and time of the closure period in local studio timezone. For ONE_TIME: converted from UTC to local studio timezone. For YEARLY: calculated start datetime for each year from created_date to year 2045 (non-archived) or to modified_date (archived). |
|||||
| end_date_time | timestamp | 29,6 | null |
|
|
End date and time of the closure period in local studio timezone. For ONE_TIME: converted from UTC to local studio timezone. For YEARLY: calculated end datetime for each year from created_date to year 2045 (non-archived) or to modified_date (archived). |
|||||
| archived | bool | 1 | null |
|
|
Whether this closing hours entry has been archived/deleted. |
|||||
| created_date | timestamptz | 35 | √ | null |
|
|
Date and time when this closing hours entry was originally created. |
||||
| last_updated | timestamptz | 35 | √ | null |
|
|
System column. UTC Timestamp at which entry was calculated (lags behind source system). |

